Naim Power Amps: mods and upgrades

this page and links generously contributed by Ced Taylor, Jan 2009: www.acoustica.org.uk (opens new window)

Poweramps: Mods and Upgrades
The following is a list of mods compiled from around the internet, principally contributors to pink fish media, neil mcbride and avondale audio.
All comments and opinions are mine. They are meant as guidelines only and other opinions, information and experiences are gratefully received (contact details below). Saying that, something is probably very wrong if you're getting no joy out of the mods.
None of the information below is in anyway an endorsement of the modifications involved and no responsibilty can be taken for any consequences whatsoever of attempting them. Check parts against datasheets and schematics also to be safe- I have made more than one typo in my life. Best know what you're doing before trying them as power amps are particularly merciless with feck-ups and dodgy soldering etc. No nice DC blocking caps and low currents to save your equipment and self. Basically you take responsibility for your own actions comrades so use a bit of judgement. Cheers, Ced.

 

Naim Amplifiers
  Nap 160 Nap 250 Nap 135 Nap140 psu

 

 
  Nap 250-2 (composite pic) Nap 300 amp Nap 300 psu Nap500 amp

 

amp boards (nap250)
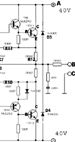
  Original series Amp schematic
(fig 1)
Nap 250/135 amp board with overcurrent protection removed
(fig 2)
Chrome bumper Nap 140 amp board with Sanken output transistors (fig 3) Nap 250/135 amp board pic
(fig 4)

 

Regulator boards (Nap 250)
  Nap 250 regulator board(fig5) regulator schematic (fig 6)

 

other mods
 
output transistor decoupling (fig 8) output transistor decoupling schematic (fig 9)  

 

circuit descriptions  

Amp descriptions:

 

The essential amp circuit remains the same for all Naim poweramps for a series though there are the original and the '500' versions. The orignal versions cover the chrome bumper and olive fascia series. The 500 version boards are in the brushed aluminium fascia series.

For original models, the essential difference between a Nap140 and a Nap 135 is in the quality of the power supply and the power delivery.
So:
NAP 140. 45W into 8 ohms. About 200VA transformer, 1 winding feeding 4x4,700uf caps running at about 34V rails if I remember.
Nap 180: 60W into 8 ohms. Beefier transformer and caps (4 x 10,000uf IIRC), 2 windings to the transformer, no regulator boards. Dodgy star grounding between speaker output terminals. Around 38V rails I guess.
Nap 250: 70 watts into 8. 450VA transformer running at 56Vdc, 2 windings, 2x22,000uf caps feeding 2 regulator boards and pushing out 40V rails. A stereo amp- both channels use the same supply! Dodgy star ground at the speaker 0V terminals.
Nap135: 75 watts into 8. Same supply as Nap 250 but as they're mono blocks, they get the whole supply to themselves. Also the grounding is correct. Look at the 135s and you'll see the star ground bus bar is between the caps. On the 180 and 250 its between the speaker -ve terminals- No no no. People who've modded their 250s by putting the star ground back between the caps reported a lift in performance. Basically theres plenty of current noise generated by having a fair distance between the cap ground terminals.

For new 500 series models, the difference I believe (and I may be wrong), between the lower Naps and a Nap 500 is still in the quality of the power supply and the power delivery. The 500 has comparatively much more sophisticated power supplies and is a bridged topology [using 2x modified NAP ciruits on each channel- MC].
The Amp circuit is apparently different for the new models with 'new improved grounding' though its probably not that radical. Theres only one improvement (untested) I can think of to the basic original circuit. I doubt its really a new topology- Naim are essentially pretty conservative in sticking to their 'sound'- and we already know its quasi comp. Component count and type looks pretty similar. Maybe some tweaking of operating points?
Oh yeah, the little black boxes on the boards of the new designs. Les Worstenholm posted that these are apparently just that- Little black boxes over the input transistor pair (TR1 and TR2 on fig1). So that is basically thermal shielding to keep them temperature stable in the face of air currents etc etc. theoretically a dual transistor pair such as the legendary MAT03 would be better in this position being very tightly matched though these are nolonger available. The SSm2210 seems to be the only dual NPN bipolar input transistor pair easily available these days though you'd have to cascode either to protect the blighters from the rail voltages blah blah etc etc. I ramble, but some ideas for an adventurous soul.
Output transistors for the Nap200 upwards are 'new and proprietary' NA007 rated at 350W powerhandling and apparently very expensive. They can, Naim claims, deliver up to 80A though this would be Icm doubtlessly. They're from Semelab with extremely high SOA current limits so I'd guess at one of the BUR series, rebadged. Probably the BUR51 (Ptot350W, 200Vce, Icm80A, ft16Mhz). Bloody expensive though the paper specs are very sexy, oooh. The now discontinued BUV20s that Les Worstenholm favours would be a good general pick if building something similar though it only has 250W power handling. The On semi MJ21294 might have been a cheaper substitute on paper (though low ft ,hmmm) but also discontinued. You're looking at transistors capable of delivering around 10A dc at 25V and maybe 20A pulses anyway.
Vibration isolation is apparently also part of the designs a la Nacs.
NAP500. 140W into 8 ohms. It can drive 2 ohms speaker loads continuously like most of the series. This launched the new poweramp design series (brushed aluminium fascias). It's apparently a bridged topology (still quasi comp output stage) to avoid using parallel output transistors while still swinging high current. Bridged operation has several theoretical benefits including keeping speaker return currents out of the ground lines and good SOA current capability for bipolar output devices, though is very costly to do well (essentially 4 monoblocks). Interestingly many owners say the 300 sounds 'more musical' than the 500 as long as the speakers aren't greedy. Hmmm. It implies running post-regulator rails around the 29-30V range with high current delivery ability to give an overal output swing of around +/-56v. The PSU (I nolonger have a pic) was from memory a beast with 12 x 10,000uf caps and a 1200VA toroid with 6 seperate windings and 12 rectifier bridges. I'd guess seperate windings for the front end and 80,000uf for the output transistors or similar. It has extensive regulation and Oh yeah, there was less intrusive or no current limiting circuitry on the amp boards (Neil mcbride and avondale get rid of it all together on their boards) and as the outputs can apparently take a short without blowing it does imply some limiting at work. The avondale and Mcbride amps can't take a short so don't try.
NAP250-2. 80W/8 ohm. Maybe 500VA transformer at a guess with 4 secondary windings, 4x10,000uf caps, feeding power regulated amp boards. So dual mono which is an improvement on the orginal 250. From pictures it looks like the reg boards have also been revamped. Its what I'd do anyway. Grounds appear to have moved to a nominal point on the reg boards, close to the speaker output terminals.
NAP300.
90 watts/8 ohms. Maybe 600VA transformer? Othewise looks pretty same to the 250-2 at heart, just built in 2 chassis and with greater heatsinking. the rails obviously run a bit higher and there are probably a few internal tweaks to give it a slight edge over the 250 but the guts look essentially the same as the 250-2 from what I can see.
NAP200.
70 watts/8 ohms. A 430VA transformer with 2 windings. No regulation? I'd say so as it replaces the 180 in the general heirarchy.


Regulator board descriptions

Pretty simple discreet power opamp design and essentially very crude- fig 6. Based on an old old design by Anthony Holton if an old schematic and notes don't deceive me. Doesn't take much to jazz this up e.g. decent current source at the base of the long tailed pair, decent voltage reference, filtering and internal regulation etc. This was done by someone a few years back (current source anyway) who made favourable comments of the results. Reports are generally that the regulator is responsible for the slightly 'darker' and more detailed sound of the old 250 upwards but also damped the dynamics somewhat? It also has current limiting circuitry which puts a fat bit of impedance (0.1ohms) on the power rails and is generally not a good idea sound wise imo, which might have been responsible. Also its apparently a bit of a noisy bugger so not that great performance though it probably cleans up the rails a tad.

[NB the 0.1 ohm series resistor is inside the feedback loop, so pretty insignificant as a component of dynamic output impedance in this regulator design - MC]

Historic rumours would indicate the regulator boards were a good way of implementing current limiting in what was essentially a studio design and needed to be, above all, rugged to abuse by hairy muso types used to absentmindedly sticking anything anwhere while fussing over faders and 'the top end, Jerry'. And indeed old reports were that the 180 is a tad more dynamic than a 250. I've had or audititoned all 3, and for my money would stick with a 140 and mod that if it can drive your speakers happily. As stands I found bugger all worth dropping a grand+ extra over between the three.
Saying that not heard the new brushed aluminium fascia series which do appear to have a tweaked regulator topology judging by the pictures of the 250-2 and 300. Though nothing I can spot leads me to expect a quantum leap in sound- it wouldn't fit the Naim historical business model of reliablitity, backwards compatibility, system heirarchy and upgradability anyway. So again I'd be keen to see a schematic but no breath holding here.

[For a more recent discussion of the NAP regulator design and some modification ideas, please see this recent Pink Fish media thread - MC, 23.01.09]

 

    Mod Comments and information   Bang for buck
Basic Mods- Amp boards These are all reasonably simpl
1 upgrade input cap upgrade C1 form blue 10uf tant to a 1uf-3.3uf Evox SMR polyphynl sulphide capacitor.
Other caps are also viable- see preamp coupling caps section.

1uf SMRs will technically give a very slight bass rolloff but are easy to fit. the rolloff is not audible. Oh no. 3.3uf is nice but must be fitted with flying leads. 10uf doesn't harm either but not necessary.
Other caps are viable as per preamp coupling caps section according to preference. I like Evox SMRs though polyesters e.g Wima MKT or evox mmk are popular these days. Apparently more rounded soundwise. No worries, whatever suits your taste- try em. I really would leave this in though. Any significant dc on the input and its overs kodovers speakers.

  5/10
2 Remove protection circuitry Remove the following components: R6-R11, C6-C7, D1-D2, TR7-TR8.

See fig 3. This removes the overcurrent protection circuitry which apparently significantly muddies the sound. Haven't evaluated this mod on its own but together with mods 1,2 and 3, 4 (electrolytics) it makes a definite improvement. The macbride and avondale versions of the Naim amp board do not have this protection circuitry either and its efficacy is considered suspect as its main purpose is to protect the output devices from overload. Worth bearing in mind is that the new 500 series amps have much lighter protection too. Neil McBride says:"Without it, the amps are more powerful sounding, more transparent, and more involving and musical." I agree. Easy and reversible (with a dab of solder) is just to snip one leg of D1, D2, R6, R7 and R10, R11 if you fancy being a bodger.
Thanks to Neil McBride

  5/10
3 Upgrade feedback cap

Upgrade c2 (red tantalum cap) In the Nap140 this is 47uf, in the macbride and avondale NC200 it is 68uf and in NAP 250s it is also 68 or 100uf . Voltage rating must be 6V or higher, generally higher rated caps sound better.

Fig 10.
Nap 140 with SMRs for coupling caps and Evox MMKs for feedback and Vbe decoupling (2 more Evox MMks under the boards).

Now Ive done this with an elna silmic of the same value as a nice drop in replacement. It makes a nice little upgrade.
HOWEVER, you really owe it to yourself to put in a 47uf evox MMK. You'll need flying leads. The improvement is little short of stunning and is every bit as good as on a preamp. I could warble on for hours about bass, insight bla bla bla but just do it and have done- You aint heard your poweramp strut its funky stuff till you has.
I reckon most poweramps out there run like lame dogs in deep mud as they all seem to have huge electrolytics in this position. Derr. No brainer. I told you so now. Bass roll off is around 3Hz with the naim feedback loop values iirc which is completely fine for driving anything short of a ship's horn. You can go a bit higher so 68uf would also be ok.
One also notes that avondale use a mil spec axial tant in this position on their NC200 boards which is supposed to be good, but personally I avoid electrolytics and polars like unpleasant skin diseases these days.

  11/10
4 upgrade VBE biasing decoupling cap Replace c3 (usually the red tantalum cap) with better of the same value. Les W at avondale also recommends a 68uf BC128 solid aluminium cap. In the Nap140 this is 47uf, in the macbride and avondale nc220 it is 68uf and in NAP 250s it is also 68. Voltage rating should be 16V or higher, generally higher rated caps are better.

not been evaluated independently but it would be rude not to do this while you're at it. I've used an oscon and now run a 47uf evox MMK. You'll need flying leads. I think anything above 10uf is considered good so try in the 10-68uf range- it basically irons out voltage variation in the biasing VBE.   ?
5 upgrade direct signal path and feedback loop resistors These are R1-R5 on fig1. Replace with vishay dale RN 60 or Welwyn RC55y or higher grade resistors. See 'Preamp feedback loop resistor' section for alternative components

Not been evaluated in A/B comparision, but it didn't do any damage for sure.

 

  ?
6 upgrade power resistors Replace the power resistors R12-15, (fig 1) with Caddock MP930s.

Not been evaluated in A/B comparision, but it didn't do any damage for sure.
You can also replace the power resistors R12-15, with Caddock MP930s. Non inductive, 1%, 100ppm, 30W with heatsinking. Nice. You shouldn't have to heatsink them as they're rated to 2 watts unheatsinked and mine don't even get warm. The standard Naim power resistors are 4 watt rated though so If you use low impendance speakers which are current hungry you may want to heatsink to extend their life if you crank up the volume a lot.

 

  ?
7 output transistor decoupling caps decouple both+ve and -ve powerrails on each board with the highest possible quality caps (eg Rubycon ZL) 470uf, 50V (see fig 8) right next to the output power transistors.



Fig11.
Rubycon ZLs soldered to output transistors under the boards.
(Green wires are where an Evox MMk was removed so you can see). Note on the picture in mod 3, the 4 extra black wires going to star ground for the ZLs.

See fig 8 and 9. This was another big mod. I loved it. Just added more power, authority, attack etc blah, imaging, highs, lows whatever.
Martin clark says this is the huge mod on his Nait as per page here as it helps clean up the power rails reducing distortion and is the major bang for buck poweramp mod. It probably reduces the rail noise the input has to see when the output transistors suck current but who knows. For a Nap 140 which has rails running at around 34V it is safest to use a 50V cap. Rubycon ZL series give extremely low impedance and are my choice, though Panasonic FM series look very tasty by specs and are cheap. Rubycon ZA series are only rated to 35V so dont use here. going more than 470uf had no benefit according to Martin.

solder capacitors C10 and C11 in fig8 to the correct pin of the output transistors under the boards (solder to the actual pins as the caps must be as close to the transistor as possible) and run flying leads back to the star earth between the main psu reservoir capacitors NOT a 0V point on the actual amp boards. Use at least 1mm2 wire for the OV return wires for a good low impedance connection. You only need to use 2 leads as per fig9 as, as Martin says, 'there is no interaction between pairs of caps sharing a return to the main 0v star point - this is a ClassB amp, so only one half of the output stage conducts (and needs decoupling) at a time under load.
Note that on T03 transistors, because of the nature of the actual package, on one rail you will be able to solder directly to one of the pins of the transitor but on the other rail of each board the power goes in via the fixing screws. On this side solder to the nearest available lead (actually the power rail supply pin I think) unless you want to drill holes into the pcb and connect there.

Either way results are an immediately noticeable increase in 'slam' and weight and a general tidying up of the sound- everything just sounds more lifelike.

Out of interest the Avondale NC200 boards do something similar, decoupling the input stage power rail from the output stage with an RC network and diode similar to that of traditional naim preamps (though Les uses 220ohm/100uf if I remeber). Not compared both techniques but would guess the results to be similar. check out the schematic on his website.

Thanks to Martin Clark

  8/10
 

So with these mods you will have given yourself a new poweramp that I would confidently expect to trounce a 250-2/300 in most respects for a few quid and a bit of time.

A couple of caveats:

Your poweramp must be able to drive your speakers. If its underpowered no amount of fiddling will compensate the lack of drive power. A 140 with EPOS 22s for example sucks like a hoover whatever you do.

If you have the desire to start fiddling with a poweramp CIRCUIT, really know what you're doing. For example under no circumstances EVER remove C4 (the 39pf compensation cap) or start messing with the value (particularly going lower!). 47pf is ok and often used as 39pf is hard to source, but you don't really want to go higher. I don't recommend messing with feedback resistor values either such as R3 or R4 in case you have bright ideas based on working with preamp feedback loops. Poweramps are a stability balancing act, and it gets very expensive, smoky and sad when they top themselves after offing your speakers, your house and possibly you. I dramatise but in the paraphrased words of Randy Sloane, poweramps are essentially one big feedback loop. Every part influences the function of every other. The high voltages and currents make me twitch nervously and don body armour on new- build startups, thats for sure.

 

   
    Mod Comments and information   Bang for buck
More advanced Builds
1 Build your own Build the Avondale AZ260 amp

This is based on the the Naim amp circuit but more refined; with upgraded components, tweaked power rails, no output protection circuitry and some other circuit tweaks such as emitter degeneration on the input pair and onboard output inductor- Avondale's NC200 poweramp boards. Giving apparently a much more powerful, refined and musical performance . Avondale also supply an apparently excellent CAP6 reservoir capacitor board, and some very good low impendance toroid transformers. Not heard one, but all those people can't be wrong- theres been pretty universal praise for them.
This is the schematic from the Avondale website of the NC200 boards here. Salient points are the 2 x 100R emitter degeneration resistors on TR1 and TR2 for a more linear input. 1N4004 diodes on the power rails which together with the 200R resistor and 100uf+100nf capacitors form crude regulation (RC filter) for the input and VAS section of the board. C6 is recommended as a 'brass case tantalum' cap. I think one of the axial wet tantalums from memory though it would be better to check with avondale directly. Reports were that these were very good. As stated above, I've used polyesters which are stonking good. Although I've not listened to an actual NC200, so theres a bit of musing here, i've done all the NC200 mods, and if forced to have an opinion i'd say upgrading this capacitor is the bit that gave by far the biggest bang for buck. The sound is otherwise pretty similar to the mods described above- nothing to weep over. Saying that if you build an AZ260 you're also getting very good transformers, reservoir caps, rectifiers so incremental improvements would all add up I'd guess. If you wanted an easy, value for money DIY amp, it's where I'd put my money were I in the market.

  ? All reports are highly favourable compared to Nap250/Nap135s
2 Builda Neil McBride NAP Clone Build a macBride 250/135 clone

Based closely on the nap250/Nap135 with a few refinements such as upgraded components and eliminating the overcurrent protection circuitry on the amp board. It runs with power regulator boards. Is it worthwhile going down this route? Yes, as a spring board if you want to DIY heavily, have plans for a very personal modified creation and will end up rebuilding it and ripping it apart serveral times, need a particular chassis layout, wish to try a NAP300 chassis arrangement etc. Basically i'd look at it as more a recipe idea whereas the avondale is a ready meal. Either way check Neil's website here as its still a very useful site even after all these years. Just looked again and its all getting very self referential around here now, heh.

 

  ?
    One can go further than the above mods to an existing amp but the law of diminishing returns kicks in powerfully (well, sort of) and you really have to build from scratch with plenty of space and a lot of time to try things out. Think of a poweramp as essentially a high voltage preamp with a high current output buffer stuck on the end and you won't go far wrong.    

 

  Mod   Comments and information approx cost Bang for buck
Minor Mods/Servicing These are all reasonably simpl
1 Adjusting the output DC offset  

Les W of Avondale has said: "for those who are looking for the offset adjustment on Naim amps, there isn't any. The offset is determined during manufacture by the gain relationship of the two transistors forming the VAS (Voltage Amplifier Stage) [TR1 & TR2 on fig 1] at the input of the amplifier. Bench selection of these transistors during building assure the offset stays at a pre-determined level (10 - 30mV) during the life of the amp." ** measure the voltage between points B & C in fig1 (the outputs)."
Make sure no input nor speakers are connected to the poweramp. If its over 50mV, I would be getting worried- seek advice of the technically knowledgable.
** This is not actually quite true as you will find out if you start playing with rail voltages and 'stuff'. My advice is ALWAYS check dc offset after a mod and before plugging in speakers again as a matter of policy. - it only takes 30 seconds; just stick your mulitmeter to the speaker binding posts of each channel and make sure its still 10-30mv. Just about any component failure/ dry solder joint is likely to result in a large speaker-frying dc offset at the speaker terminals.

  ?
2 Adjusting the bias (standing current)  

Make sure no input nor speakers are connected to the poweramp.
Les W recommends the bias current should be set by adjusting the resistor pot (VR1) such that the current measured going through the positive rail is set at 36-38ma. This should be done over about 20 minutes to ensure it does not change as the amp warms up and stabilises. DO NOT EXCEED 40 ma. This current is measured by measuring the current going through a milliameter from the powersupply rail to point A in fig1.
An alternative method: Neil mcbride says "To set the biasing of the amp, do this: initially before you power-up for the first time, set the 2K trimmer [VR1] on the amp board to about the mid point. When the whole thing is up and running, you want to set the bias by measuring the voltage across [R12 in fig1] (the 0R22 resistor that is attached to the 'positive side' [of the] output device emitter). With no input, twiddle the trimmer until you get about at least 2.2 mV (ie, 10 mA bias current). The desired setting is arguable. I find about 20mA (4.4 mV) is about adequate, although I tend to run at 30 mA to be sure. Naim also use about 30 mA with their devices. There's room for experimentation. If you go too high the amps risk thermal runaway, but if heatsinking is adequate then 30 mA is worth using."
Have a look at this page about bias and distortion, measured on a Nait 2. The same principles apply to all Naim power amps. Undoubtedly the correct way to do it is to set bias for minimum distortion, but you really need a scope amonst other equipment to do this. Fortunately the exact setting is pretty forgiving in the NAP design.

Personally on my amp I solder a 10 ohm power resistor between the +ve psu supply and the +ve power terminal of the amp board. its just a bit of extra insurance. Aim for about 0.36V accross this resistor. When I'm there, desolder the resistor and resolder the supply direct to the amp board.

  ?
3
TR11 & TR12 OUTPUT TRANSISTORS
 

These are TR11 & TR12 in fig1. Naim use custom NA001 transistors sourced from Semelab. However they are not deeply magical parts and alternatives are quite acceptable. Alternatives in TO3 cans that have been used as replacements are BUV20 at about £12 each and MJ15003 at £3. Both recommended by Les W. He states, and I paraphrase, that he considers the MJ15003 very very agile and informative but the BUV20s deliver the power and the glory. Neil mcBride recommends MJL3281a but these are T0264 flat packages and are only viable if building from scratch, probably using his boards. Not compared the three directly myself, Yet, but the MJLs are quite acceptable for sure. I wouldn't expect night and day differences in the grand scheme of things either way though.

Old NAP140s used to use Sanken 2SC2922 ouput transistors (see fig 3) before this was changed to the TO3 NA002 and NA001 transistors. still available, just search the net.

  ?
4 TR1 & TR2 INPUT PAIR   BC546 are fine here- High voltage variant of the BC550. They need to be matched to give an offset of up to 30mv. see avondale schematic for how to here.   ?
5 TR3   BC546 are also fine here or MPSA06 have also been used.   ?
6 TR4   ZTX753    
7 TR5   2N5551    
8

TR6

  ZTX653    
9

TR7 DRIVER

  MJE15030    
10 TR8 DRIVER   MJE15031    
11 Reservoir caps  

Kendeil caps are VERY nice replacements for Nap 180 ,250, 135s or for use in Mcbride amps . Get from avondale, audiokit or a few other sources on the web. though note they are large so there may be some fiddling and ingenuity involved in mounting. Alternatively try a cap6 board from Avondale though not auditioned one myself. Reports are very good.
The new 500 series amps use solder tag caps (BHC ALT20As I think), which are pretty available generally- check your amp and search the web and usual suppliers for sources- farnel, RS, CPC, mouser etc)

   

 


Wow! Thanks, Ced! - MC

If you have anything we can add to this page for the benefit of anyone interested, please contact Martin.


www.acoustica.org.uk (opens new window)

  • 23.01.09: Page added